Section Navigation
-
About ACC
- Accreditation
- Locations
- College Leadership
- Social Equity and Belonging Council
- ACC Vision - Strategic Plan
- Employment at ACC
- Faculty & Staff Directory
- Institutional Research
-
Policies, Procedures, & Processes
- AP 0-01 ACC Procedure Process
- AP 1-40 Academic Freedom
- AP 2-50 - Shared Governance
- AP 3-10 Employment Selection Procedure
- AP 3-10a Employment Standards Faculty Instructors
- AP 3-10b Employment Practices for Instructors
- AP 3-20 Due Process Faculty
- AP 3-20C - Issuance and Termination of Faculty Contracts
- AP 3-31 Evaluation Faculty Job Performance
- AP 3-31a Evaluation Administrative Professional And Technical Staff
- AP 3-44 Faculty Professional Development Award
- AP 3-45 Administrative, Professional and Technical Salary Plan
- AP 3-55 Faculty Salary Plan
- AP 3-60 Transitional Retirement Program
- AP 3-80 Faculty Rights Responsibilities And Workload
- AP 3-81 Chairs Rights And Responsibilities
- AP 3-125g Web It Accessibility Plan
- AP 3-150 Employee Code Conduct
- AP 3-160 Travel and Relocation Assistance for Finalists and New Hires
- AP 4-25 Tuition Classification Appeal
- AP 8-60 - Delegation of Signature Authority
- AP 8-61b Purchasing Approvals
- AP 8-61c - Travel Process
- AP 8-61d - College-Branded Promotional Items (SWAG)
- AP 8-61e – Gift, Prizes, Awards, Honorariums, & Stipends (GPAHS)
- AP 9-09 Requirements for Certificates and Degrees
- AP 9-30 Curriculum Development
- AP 9-47 Instructional Program Review
- AP 10-10b Social Media Accounts
- AP 10-20 Open Records Request
- AP 16-60a Protocol for Non-Commercial Expressive Activity on Campus by the General Public
- AP 16-60b Protocol for Vending and Solicitation on Campus
- AP 16-60c Protocol for Posting and Bulletin Boards on Campus
- AP 16-70 Animals on Campus
- AP 19-30a Tobacco and Smoke Free Campus
- AP 19-40a Campus-Wide Epinephrine Auto-Injector Procedure
- Accessibility Statement and Issue Reporting
- Classified Leave Sharing Program
- Grade Appeal Procedure
- Veterans Affairs Tuition and Fees Payments
- Foundation
- Visit ACC
- Contact
- Public Projects
AP 2-50 - Shared Governance
Arapahoe Community College
Series 2 - Organization
AP 2-50 Shared Governance Structure
Originated: September 2023
Revised: September 2023; July 2025
Renumbered: July 2025
Effective: August 2025
References: State Board for Community Colleges and Occupational Education (SBCCOE) Board Policy (BP) BP 2-50 Shared Governance,
Colorado Community College System (CCCS) Procedure (SP) SP 2-50a Shared Governance, ACC Process (AP) AP 2-01 (repealed)
Approved: September 2025
Stephanie J. Fujii, Ph.D.
President, Arapahoe Community College
PURPOSE
This Process outlines the framework for shared governance at Arapahoe Community College (ACC), in alignment with Board Policy and System Procedure and in adherence to federal, state, and local laws.
This Process contains pertinent information affecting employees, current through the date of its issuance. BPs and SPs are subject to change throughout the year and are effective immediately upon adoption by the Board or System Chancellor, respectively. Employees are expected to be familiar with and adhere to the BPs, SPs as well as College directives, including but not limited to this Process.
Nothing in this Process is intended to create (nor shall it be construed as creating) an express or implied contract or to guarantee employment for any term. The College reserves the right to modify, change, delete or add to this Process as it is deemed appropriate.
To the extent that any provision of this Process is inconsistent with State or Federal law, State Board for Community Colleges and Occupational Education Policies (BPs) or Colorado Community College System Procedures (SPs), the law, BPs and SPs shall supersede and control.
This Process incorporates the requirements established in BP 2-50 and SP 2-50a that apply and are referenced above.
SCOPE
This Process applies to faculty, staff, students, and administrators. It defines the principles, processes, and structures that guide collaborative decision-making. It also delineates which decisions fall under shared governance and which do not.
DEFINITIONS
ACC Leadership Team (ALT): The primary body overseeing shared governance, responsible for reviewing proposals and making recommendations to Cabinet and the President.
Ad Hoc Committee: A temporary group formed to address specific issues, ensuring broad representation from the college community.
Cabinet: Senior decision-making team advising the President, evaluating inputs from ALT, and providing strategic direction.
Shared Governance: A decision-making process that fosters open and equitable communication among faculty, staff, students, and administrators affecting the college community. This collaborative and inclusive approach includes all stakeholders, prioritizing transparency and accountability.
PROCEDURE
Shared governance recommendations and non-shared governance decisions should coexist and function together, supported by effective communication and information-sharing relevant to the nature of each decision. While the institution engages in shared governance, its faculty, staff, students, and community members also recognize that decisions may not be made by consensus, and recommendations may not be carried out. Decision making authority lies solely with the President or their delegates(s).
- Decision-Making Framework
- Shared governance applies when decisions:
- Impact a significant portion of the college community.
- Affect future policies or procedures.
- Require changes in resource allocation.
- Shared governance applies when decisions:
- Shared Governance decisions include but are not limited to:
- Establishing or modifying college-wide procedures.
- Developing strategic priorities.
- Reviewing planning documents (e.g., Strategic Plan, Academic Program Plan).
- Budget and position allocation recommendations.
- Resource prioritization (facilities, technology, space).
- Non-Shared Governance decisions include but are not limited to:
- Curriculum development (handled by Instruction).
- Personnel matters (HR jurisdiction).
- Daily operations (department responsibility).
- Individual accommodations and grievances.
- Emergency responses.
- Proposal Submission and Review
- Proposals may be submitted via:
- Digital Suggestion Box.
- Department, division or assembly representatives.
- Student Government Association (SGA).
- ALT reviews proposals and assigns them to a standing or ad hoc committee.
- Committees draft, solicit feedback, revise, and present proposals to ALT.
- ALT votes and forwards recommendations to Cabinet.
- Cabinet votes and recommends to the President, who has final approval authority.
- Proposals may be submitted via:
- Ad Hoc Committee Formation includes but is not limited to:
- Two (2) members involved in the matter.
- At least one (1) representative each from Faculty, Classified, APT.
- Optional: one (1) instructor and one (1) student.
- One (1) ALT sponsor who provides a formal charge with deliverables and deadlines.
- Communication
- Committees may report progress via:
- ACC Weekly Communication.
- Department, division or assembly meetings.
- Town Halls
- ALT shares agendas in advance and posts approved minutes.
- Committees may report progress via:
- Grievance Process
- Concerns about bypassed shared governance may be reported to department or assembly representatives or submitted via the Digital Suggestion Box.
- ALT addresses and communicates resolutions.
APPENDICES
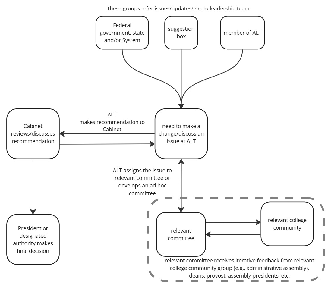
Appendix A
Flow Chart from Committees and Groups referring issues/updates to ALT

(Process for Referring and Deciding on Issues
- These sources refer issues or updates to the leadership team
- Federal government, state, and/or Colorado Community College System Office (CCCS)
- Suggestion box
- Member of leadership team
- Member of Cabinet
- Leadership team discussion and recommendation
- Issues are brought to leadership team for discussion or need for change.
- From here, leadership team has two options: a. Leadership team makes a recommendation directly to Cabinet. b. Leadership team assigns the issue to a relevant committee (or creates an ad hoc committee).
- Committee Stage
- The relevant committee engages with the college community (administrative assembly, deans, provost, assembly presidents, etc.) for iterative feedback.
- After discussion, the committee reports back to leadership team.
- Cabinet Review
- Leadership team forwards its recommendation to Cabinet.
- Cabinet reviews and discusses the recommendation.
- Final Decision
- The President or designated authority makes the final decision.)
Appendix B
Committees at ACC
Includes descriptions and memberships of:
- College Advisory Council
- Cabinet
- ACC Leadership Team (ALT)
- Administrative Assembly
- Classified Assembly
- Faculty Senate and its subcommittees
- Instructor Council
- Student Government Association
- Academic Collaborative Council
- Student Affairs Leadership Team
- Strategic Enrollment Management Committee
- Emergency Management Operations Group (EMOG)
- Calendar Committee
- Curriculum Committee
- Data Governance Committee
- Perkins Advisory Committee
- Other functional workgroups and task forces
Appendix C
Problem-Solving Questions
- What is the issue?
- How did this problem arise?
- What are potential options and solutions?
- How do the options and solutions align with the college mission and strategic plan?
- What is the best option?
- Is it equitable?
- Is it consistent? (application & practice)?
- Can we be transparent?
- Is it publicly defensible?